Hi everyone,
We are sharing some of the thinking behind how we currently envision the role of delegates in the upcoming DAO structure. This non-taxative list is derived both from learnings of the Scroll DAO in particular, as well as broader tendencies regarding governance participation across the ecosystem.
First, it is worth mentioning that delegates still constitute the backbone of decentralized governance, and their activity continues to represent the exercise of the programmatic rights enabled by distributed ownership. Over time, a fair number of iterations across the ecosystem have expanded on what delegate activity looks like, and each protocol has landed on different answers according to their needs and values.
In that sense, there are several aspects we consider relevant and are excited to discuss in detail with the DAO as we shape this next iteration of Scroll delegates. On a high level:
Token holders <> Delegates
With SCR being a governance token, the relationship between holders and delegates is intrinsic. Staking is about to become a pillar for SCR, and linking this new use case to governance opens a new avenue for deeper participation.
Community <> Delegates
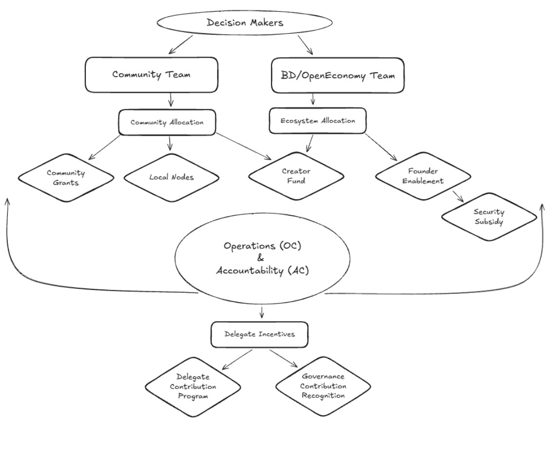
Delegates are and should remain part of the broader Scroll community. Initiatives such as Local Nodes can benefit greatly from delegate engagement, helping keep local ecosystems active and growing.
Ecosystem <> Delegates
Native ecosystem projects such as Ether.fi, USX, ChatterPay, HoneyPop, Garden, and others represent Scrollâs primary vectors for revenue and growth. Advocacy, product usage, feedback, and domain-specific research are areas where delegates can meaningfully contribute.
All of this comes with a renewed understanding of what being a verified delegate means, with new criteria under consideration to better categorize the different types of DAO contributions and stakeholders.
Below are additional design considerations that reflect our current thinking.
1. Staked SCR as the foundation of delegation
Staked SCR is becoming the pillar of our delegation system. Staking SCR should be a requirement for delegation, and the effective quorum for governance operations should be based on staked SCR. This aligns economic commitment with governance responsibility and strengthens the legitimacy of decision-making.
2. Staked SCR as a value accrual asset for delegates
Staked SCR is a yield-generating asset. Since delegation will be directly tied to staked SCR, we have explored a mechanism where, once staking matures and produces sustainable yield, a percentage of that yield could flow to delegates proportionally to the VP delegated to them.
This creates a series of positive effects:
⢠A permanent incentive to remain an active delegate
⢠A flywheel where delegates are motivated to attract more staked SCR
⢠A natural revenue share alignment between token holders and the delegates who represent them
This mechanism is intended as a longer term design consideration once the staking product is fully mature.
3. Verified Delegates as a higher responsibility role
Verified Delegates should no longer be only a tag. Instead, this status should come with additional expectations, privileges, and responsibilities.
We envision the following characteristics:
⢠Verified Delegates will be the only suggestions available during the inactive delegation process
⢠Staked SCR revenue share (once implemented) will only apply to Verified Delegates
⢠Verified Delegates will be prioritized for contributor roles in councils, committees, and working groups
Initial Verified Delegate cohort
The initial cohort would be approved by Scroll Foundation using criteria such as:
⢠Participation in more than 90 percent of active proposals to date
⢠Demonstrated contribution throughout 2025
⢠A maximum cap for the initial cohort, open for discussion
Future batches would be approved by the Execution Council and the DAO. Verified Delegates may be entitled to slightly higher incentives to reflect their responsibilities.
4. A more proactive system for inactive delegation
Inactive delegation remains a challenge, and several mechanisms are under consideration to address it.
Front-end APY lock for delegators to inactive delegates
Since staking requires periodic reward redemption, APY rewards could be locked for users who delegate to inactive delegates. To redeem, they would need to re-delegate to a Verified Delegate. This creates a simple and incentive aligned solution for keeping governance participation active.
Inactive VP Pool
Inactive voting power could be placed into a pool that behaves similarly to the current Auto Abstain Wallet or inspired by the strategy used by Obol. In this model, if a proposal has statistically clear community support, quorum is close, and the voting window is about to close, the VP Pool could vote in favor to help finalize quorum. This reduces governance bottlenecks while staying aligned with community behavior.
5. Future evolution of the Governance Contribution Recognition system
The GCR system worked well during 2025, but the feedback highlighted the need for clearer expectations and a narrower scope of participation.
Key questions include:
⢠Which behaviors should be incentivized
⢠How to create clearer expectations for delegates
⢠Which evaluation criteria provide the most value to the DAO
For now, we can continue with a GCR-style mechanism while designing a more comprehensive system for 2026. The goal is to set clear expectations upfront so that delegate compensation matches actual responsibilities and avoids situations where delegates participate for months with unclear compensation outcomes.
We hope this post provides a clear outline of our current thinking. As always, we are excited to discuss these ideas with the community and collectively shape the future of Scroll governance.
We invite the community to join the next Co-Creation Sprint session this coming Monday, where we will focus specifically on these items related to delegation and roles within the DAO. Your participation and feedback are important as we move toward this next iteration of Scroll governance.
Thanks!

